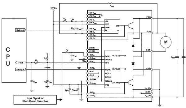
Первые в мире интеллектуальные модули, разработанные специально для управления вентильными реактивными электродвигателями в очистителях воздуха. Модули SRM-SPM содержат в себе высоковольтные и низковольтные для управления и контроля IGBT, собственно IGBT c быстровосстанавливающимися диодами и термисторы в ультра компактном корпусе Mini-Dip (44ммx26,8мм). Корпус выполнен с помощью DBC технологии, благодаря которой значительно улучшены тепловые характеристики. По сравнению с обычными дискретными решениями, модуль FCAS50SN60 требует на 40% меньше площади на плате. Это компактное решение значительно уменьшает итоговый размер системы и одновременно увеличивает надежность.
Технические характеристики:
| Наименование | Uкэ, (Min), В | Iк, (Tc=25°C), A | Номинальные значения двигателя | Теплоотвод | Термистор | |
| Мощность, кВТ | Uпер.тока, В | |||||
| FCAS50SN60 | 600 | 50 | 2 | 220 | DBC | NTC |
Особенности:
- Верхний ключ: Схема управления защитой от пониженного напряжения (без выхода сигнала о неисправности)
- Нижний ключ: Защита от пониженного напряжения и короткого замыкания через внешний шунтирующий резистор (с входом сигнала о неисправности)
